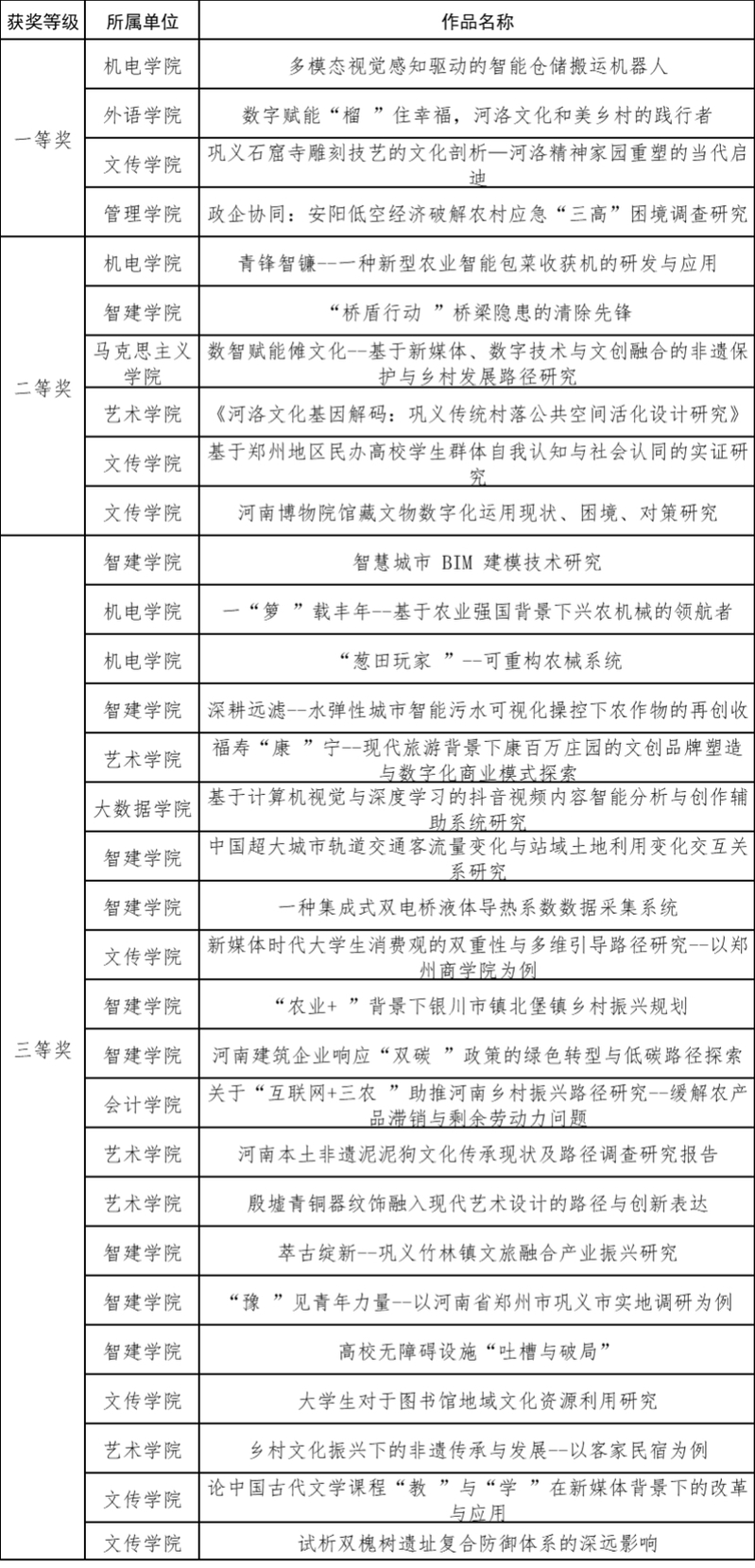
近日,由共青团河南省委、河南省教育厅、河南省社会科学院、河南省科学技术协会、河南省学生联合会共同主办的2025年“挑战杯”河南省大学生大学生课外学术科技作品竞赛成绩公布,我校共有31件作品获奖,其中一等奖4件、二等奖6件、三等奖21件,获奖数量再创新高。

为落实国家创新创业人才培养部署,本届“挑战杯”大赛设置自然科学类学术论文、哲学社会科学类社会调查报告、科技创新和未来产业等五大核心赛道,突出项目创新性、可行性与实效性,引导学子将个人理想融入国家发展大局。我校将以此次获奖为契机,充分发挥“挑战杯”以点带面辐射效应,持续推进第二课堂与第一课堂深入融合,优化科创育人实践平台,积极营造敢于探索、勇于突破的学术氛围,着力培养既具家国情怀,又富有创新精神和实践能力的复合型人才,奋力书写为中国式现代化挺膺担当的青春篇章。
