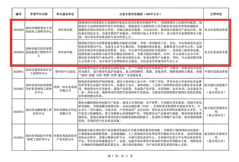
日前,《郑州市发展和改革委员会关于郑州市智能视频算法与物联网应用工程研究中心等68家市工程研究中心的批复》(郑发改高技〔2025〕338号)文件印发,我校组织申报的“郑州市低空经济智慧基建监测工程研究中心”和“郑州市固废基岩土加固材料工程研究中心”成功获批,标志着我校在市级科研平台建设方面取得重要进展。

在此次竞争激烈的市级工程研究中心评审中,我校凭借扎实的学科基础与前瞻的科研布局,成功获批两个中心,充分体现了我校在相关领域的研究优势与综合实力。

郑州市低空经济智慧基建监测工程研究中心,以现代基础设施智能化、数字化运维的重大需求为牵引,围绕低空经济与新型基础设施建设的国家战略需求,聚焦智能传感、无人机遥感、大数据与人工智能等前沿技术领域,深度融合土木工程、测绘科学与技术、计算机科学等优势学科,为区域低空经济的智慧化发展与基础设施的数字化运维提供技术保障和人才支持。
郑州市固废基岩土加固材料工程研究中心,立足国家绿色低碳发展的重大战略需求,依托土木工程、材料科学与环境工程等多学科的交叉融合优势,聚焦于建筑垃圾、工业副产石膏等固体废弃物的特性与活化机理研究,重点突破其在路基填筑、边坡支护、注浆加固等岩土工程中应用的关键科学与技术瓶颈,致力于打造国内领先的固废资源化与岩土工程技术研发高地,为郑州市乃至中原地区的生态文明建设和基础设施升级提供坚实的学科支撑与智力保障。
近年来,学校高度重视有组织科研体系建设,围绕地方经济社会发展需求,不断优化学科布局、强化平台建设。此次两个工程研究中心的成功获批,是我校科研实力持续增强、服务地方能力不断提升的有力体现。学校将以此为契机,进一步加强科研资源配置,促进产学研深度融合,加快成果转化与产业化进程,为推动区域高质量发展贡献智慧与力量。
(文/图 杨书伟)
